Engineering High-Performance, Scalable & Secure Digital Platforms
In today’s cloud-driven world, organizations demand agility, reliability, and speed. At Zignuts Technolab, DevOps is more than a practice — it’s a culture of automation, innovation, and continuous improvement. With deep expertise in AWS, GCP, Azure, Kubernetes, Docker, CI/CD, GitOps, Cloud Security, and FinOps, we help businesses build resilient, scalable, and cost-optimized digital ecosystems.
This enhanced guide outlines our DevOps approach, the best practices we follow, and real case studies showcasing how we tackle complex engineering challenges for global clients.
Infrastructure as Code (IaC): The Foundation of Reliable Cloud Engineering
At Zignuts, infrastructure is treated as software. Using tools like Terraform, Helm, and Kubernetes manifests, we ensure every environment is reproducible, consistent, and audit-ready.
Our IaC Best Practices:
- Modular & reusable Terraform architecture
- Version-controlled infra stored in Git
- Automated provisioning for AWS, GCP, Azure
- Blueprint-based environment creation (dev → stage → prod)
- Policy-as-code & drift detection
- Immutable infrastructure mindset
- Automated parameter & secret injection
What this means for clients:
- Faster environment setups
- Stronger security and compliance
- Predictable, repeatable, stable deployments
- Reduced human errors and faster cloud adoption
Multi-Cloud & Kubernetes Excellence
We architect modern, cloud-native platforms using EKS (AWS), GKE (GCP), AKS (Azure) and self-managed Kubernetes clusters using Kubeadm.
Our Kubernetes Best Practices:
- Namespace separation for isolation
- HPA, VPA and Cluster Autoscaler for smart scaling
- Blue-Green, Rolling & Canary deployments
- Secure secrets via KMS, Vault, Secret Manager
- Service Mesh (Istio) for zero-trust networking
- Resource limits, quotas & cost governance
- Network Policies for workload isolation
- Automated backup & disaster recovery strategies
We solve complexity such as:
- Highly available infrastructure with multi-AZ & multi-cloud capability
- Zero-downtime deployments
- Improved performance & faster scaling under traffic load
- Stronger security and traffic control
- Cost-optimized compute usage
- Support for large, distributed microservices architectures
CI/CD Pipelines That Deliver with Zero Downtime
Our CI/CD pipelines enable rapid delivery without sacrificing security or quality.
Tools we use:
GitHub Actions, Jenkins, ArgoCD
Our CI/CD Best Practices:
- Multi-stage pipelines for build → test → scan → deploy
- Branch protections & PR-based deployments
- Code Quality checking (Sonarqube) and Container scanning (Trivy)
- Automated Helm-based Kubernetes rollouts
- GitOps deployments with ArgoCD
- Canary releases for safe production rollout
- Automated rollback mechanisms
Benefits:
- Faster time-to-market
- Reduced deployment risks
- Improved engineering productivity
- Consistent releases across environments
- Continuous delivery with minimal manual intervention
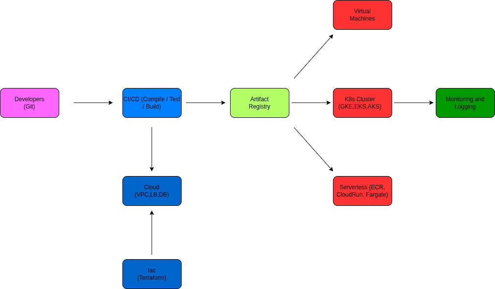
Architecture :

DevSecOps: Security Built Into Every Layer
Security is integrated, not added later.
Our DevSecOps Practices:
- Cloud IAM least-privilege design
- Vulnerability scanning for images, code & dependencies
- Runtime security via Gitguardian
- WAF + DDoS protection with Cloudflare / AWS Shield
- Secrets rotation & encrypted storage
- CI/CD policy enforcement
Outcome:
- Clients get secure-by-default platforms that meet compliance expectations.
- Early detection of vulnerabilities
- Lower legal & reputational risks
- Reduced attack surface
Observability: Full Visibility Across Systems
We build monitoring systems that help teams detect, diagnose, and solve issues instantly.
Our Observability Stack:
- Prometheus + Grafana for metrics
- Loki / ELK / Cloud Logging for logs
- Alertmanager integrated with Slack/emails
Result:
- Higher uptime
- Faster incident resolution
- Proactive issue detection
- Improved user experience
- Reduced MTTR (Mean Time To Recovery)

Containerization & Microservices Design
Containerized environments enable consistent development and production parity.
Our Best Practices:
- Multi-stage Docker builds for optimized images
- Non-root containers for security
- Standardized base images
- Centralized container registries (ECR/Google Artifact Registry/ACR/DockerHub)
- Automated vulnerability scanning
- Standardized base images across teams
Outcomes
- Faster deployments
- Lightweight, portable environments
- Enhanced security
- Easier scaling of individual services
- Reduced infrastructure overhead
We specialize in refactoring monoliths into microservices and orchestrating them using Kubernetes and Docker Swarm for agility and resilience.
Database DevOps & Cloud Storage Excellence
We architect robust, fault-tolerant, scalable data platforms.
Tools & Services We Use:
- AWS RDS/Aurora, GCP Cloud SQL/Firestore, Azure SQL, MongoDB Atlas
- Redis & Memcached for caching
- DB migrations
- Storage with dynamic PVC provisioning with storage class configuration
Our Best Practices:
- Automated backups & PITR
- Multi-AZ failover
- Read replicas for performance
- Zero-downtime schema migrations
- Optimized indexes & query performance tuning
- Secure connectivity (SSL, private endpoints)
- Persistent storage via PVC + StorageClass
Outcomes
- Highly available data systems
- Smooth migrations without downtime
- Better application performance
- Reduced risks of data loss
- Predictable and scalable storage solutions
FinOps: Intelligent Cost Optimization
We ensure every cloud resource is used efficiently and cost-effectively.
Our FinOps Practices:
- Resource rightsizing
- Autoscaling at compute, cluster & application levels
- Reserved instances & savings plans
- S3/GCS storage lifecycle rules
- Cost dashboards (CloudWatch, GCP Billing, Azure Cost Manager)
- Using spot instances in Autoscaling for minimum Billing
- Regular cost audits & dashboards
- Eliminating unused resources
Outcome:
- Clients typically save 20–40% on cloud spend.
- Better budgeting and financial forecasting
- Optimized sizing without performance loss
- Increased ROI from cloud environments
DevOps Culture, Collaboration & Automation
DevOps is as much about people & processes as technology.
What we follow:
- Daily collaboration between Dev + QA + DevOps
- SOPs, runbooks & incident response playbooks
- Internal knowledge banks
- Documented release processes
- Regular audits and architectural reviews
Outcome:
- This ensures consistency, predictability, and operational excellence.
- Predictable releases
- Smooth incident management
- Faster onboarding
- Highly reliable engineering culture
- Continuous improvement mindset
Why Businesses Choose Zignuts for DevOps
We bring:
- Multi-cloud expertise across AWS, GCP, Azure
- Proven success in managing complex infrastructures
- End-to-end DevOps automation
- Round-the-clock support
- Strong security frameworks
- Ability to handle high-scale, mission-critical systems
DevOps Architecture :

Real Case Studies: How We Solve Complex Challenges
Case Study 1: Multi-Cloud Kubernetes Migration for a Global SaaS Platform
Problem
The client had a monolithic application running on VMs with frequent downtime and deployment failures.
Zignuts Solution
- Migrated the app to microservices using Docker
- Designed a multi-cloud Kubernetes setup (GKE + AKS)
- Implemented GitOps with ArgoCD
- Added full observability with Prometheus + Grafana
Outcome
- 99.99% uptime
- Deployment time reduced from 30 minutes → 5 minutes
- Zero-downtime releases
- 35% cloud cost reduction
Architecture :Â

Case Study 2: DevSecOps Pipeline Optimization
Problem
Release cycles are too long, compliance gaps, and frequent vulnerabilities.
Zignuts Solution
- Built secure CI/CD with Jenkins + Sonarqube + GitGuardian
- Enforced IAM least-privilege
- Integrated Cloudflare WAF & audit logging
- Implemented database migrations
Outcome
- Release cycles improved to daily
- 80% reduction in vulnerabilities
- Automated compliance enforcement
- Significant reduction in manual security tasks
Architecture :Â

Case Study 3: High-Traffic Autoscaling Architecture
Problem
Holiday traffic spikes caused downtime and revenue loss.
Zignuts Solution
- Designed an autoscaling GKE architecture
- Added HPA/Cluster Autoscaler & Redis caching
- Built centralized logging & monitoring
Outcome
- Zero downtime during peak traffic periods
- System auto-scaled from 5 to 10-15 pods seamlessly
- Revenue increased due to improved stability
Architecture :Â

If you want to modernize your cloud platform, improve reliability, reduce costs, or implement enterprise-grade DevOps workflows, Zignuts is ready to partner with you.
Let’s build scalable, secure, future-ready systems together.

.png)

.png)
.png)
.png)
%20(1).png)
%20(2).png)
%20(3).png)
.png)
.png)
.png)